【保定限行/保定限行2026最新限号时间】

admin 6 2026-03-25 11:12:08

保定限号新规定2025

年保定限行规定如下:限行时间:每天7:00至20:00。若按尾号限行规定,工作日星期一到星期五限行尾号为1和6的机动车 ,周周日限行尾号为2和7的机动车,且仅工作日实施限行,周周日及法定节假日不限行 。

年11月保定机动车不限号。自2023年12月30日20时起 ,保定市已在全市范围内取消机动车限行措施,截至2025年11月暂无恢复限行的通知。

【保定限行/保定限行2026最新限号时间】

年12月保定小客车不限号,但货车仍有相关限行规定 。保定自2023年12月30日起已取消全市机动车限行措施 ,截至2025年12月并没有恢复限行的通知,所以在2025年12月,保定对于小客车是不实行限号政策的。不过 ,货车的限行情况有所不同。

年9月保定实施限号政策 。限行规则如下:星期一限行尾号2和7。星期二限行尾号3和8。星期三限行尾号4和9 。星期四限行尾号5和0 。星期五限行尾号1和6。需要注意的是 ,如果车牌尾号为字母,则以最后一位阿拉伯数字为准来确定限行尾号。

是的,保定已取消机动车限号 。自2023年12月30日20时起 ,保定全市范围内取消机动车限行措施,截至2025年11月暂无恢复通知。不过,货车仍有限行规定 ,具体如下:黄牌照货车:每天22:00-次日6:00可在二环 、三环间及高铁片区通行,核心区域(南二环内等)全天限行。

保定市将从2025年11月27日起施行新的主城区货运车辆限行措施,有效期5年 。各类货车需特别注意限行时间和区域 ,确需通行的可提前办理通行证。 黄牌照货运车辆含专项作业车,但车长不超6米、总质量不超8吨的厢式货车除外。

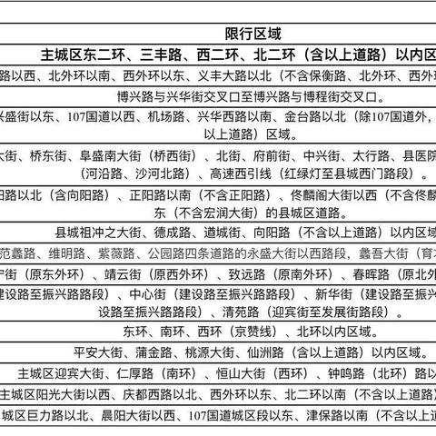
保定限行区域图解,保定哪些区域有限行规定

限行范围:主城区,包括莲池区、竞秀区 、高新区、满城区、清苑区 、徐水区、涞水县、定兴县 、高阳县 、安新县、易县、曲阳县 、顺平县、唐县、望都县 、博野县等 ,尾号限行规定适用于保定市区范围内,包括主城区、高新区、白沟新城等,具体范围以通告为准 。限行车型:非营运小型 、微型载客汽车(含新能源和不含新能源两种)。

限行区域范围:保定市主城区东二环、三丰路、西二环 、北二环(含以上道路)以内区域。限行规定 限行尾号轮换规则:周一:限行1和6周二:限行2和7周三:限行3和8周四:限行4和9周五:限行5和0临时号牌及尾号为字母的处理:临时号牌按号牌尾号数字限行 ,车牌尾号为英文字母的 ,按0号管理 。

【保定限行/保定限行2026最新限号时间】

限行区域范围 保定市限行区域主要包括市主城区东二环、三丰路、西二环 、北二环(含以上道路)以内区域。此外,一环路以内(不含一环路)和二环路以内(不含二环路)的区域也实行特定的单双号限行措施。限行规定 限行时间:工作日早上7点至晚上8点,节假日不限行 。

主城区限行范围:市区东二环 、三丰路、西二环、北二环(含以上道路)以内区域 。货车限行区域:黄牌照货运车辆全天限制在南二环(含) 、东二环、西二环、北二环(不含以上道路)以内区域道路及东三环通行。

限行区域 (一)市主城区限行区域:东二环 、三丰路、西二环、北二环(含以上道路)以内区域的城市道路。(二)清苑区限行区域:城区振清街(不含) 、莲池南大街(不含)、迎宾路(含)、发展路(含)以内区域 。

保定市主城区东二环 、三丰路、西二环、北二环(含以上道路)以内区域。外地车限行 外地车限行政策:外地车在保定市同样限行 ,需遵守与本地车辆相同的限号限行规定。处罚措施 违规处罚:对于违反限行规定的车辆,将扣除三分驾驶分数,并处以二十到两百元的罚款 ,同时给予口头警告 。

保定市限行时间是几点到几点

年12月25日至12月31日(含法定节假日及周周日),每天7:00 - 20:00限行,其余县(市)按2个尾号限行措施执行。此外 ,工作日6点至22点,在本市绕城高速公路(不含)以内区域道路,按机动车号牌(含临时号牌)最后一位阿拉伯数字尾号限行。

保定市限行时间是工作日的早上7:00到晚上8:00 。以下是关于保定市限行时间的详细说明:限行时间段:保定市在工作日的限行时间是从早上7:00开始 ,到晚上8:00结束。限行日期:限行措施适用于工作日,即星期一到星期五。法定节假日和休息日(如周周日)不执行限行规定 。

工作日限行时间:每天07:00-19:00(节假日除外)。特殊说明:限行时间不包含法定节假日和星期星期日,以及因法定节假日放假调休而调整为上班的星期星期日。限行区域 限行区域范围:保定市主城区东二环 、三丰路 、西二环、北二环(含以上道路)以内区域 。

是的 ,保定对外地车牌进行限行 。限行的具体规则如下:早晚高峰限行:外地车牌在工作日(星期一到星期五)的早晚高峰期间(7:00-8:30、17:00-19:00)不能进入保定市区的限行区域。工作日全天限行:外地车牌在工作日的工作日全天不能进入保定市环城路以内。

上一篇:31省新增12例病例〃31省区市新增12例确诊病例 新闻
下一篇:“苏州中风险地区增至20个” 苏州现在风险等级?
相关文章

 发表评论

暂时没有评论,来抢沙发吧~