成都限行时间新规2020年6月.2021成都限行时间最新
2
2026-03-17
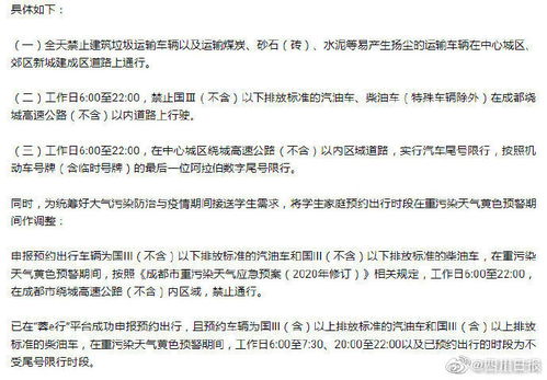
〖壹〗、限行时间:周一到周五的7:30至20:00(法定节假日 、星期六日因节假日调休而变更为工作日的 ,不实行“尾号限行”)。限行范围:绕城高速(G4201)(不含)以内的所有道路 。限行规则 星期一:限行尾号1和6的车辆。星期二:限行尾号2和7的车辆。星期三:限行尾号3和8的车辆 。星期四:限行尾号4和9的车辆。
〖贰〗、年成都车牌号限行时间新规调整如下:限行区域维持不变,仍然覆盖绕城高速(不含)以内的所有道路。限行时间则有所调整,改为早晚高峰时段 ,即每星期一到星期五的早上7点30至9点30以及下午17点至19点 。此外,法定节假日及因调休变更为工作日的星期星期日,不执行尾号限行规定。
〖叁〗、年成都车牌号限行时间新规如下:限行区域:绕城高速以内的所有道路。限行时间:每星期一到星期五的早高峰7点30分至9点30分 ,晚高峰17点至19点 。法定节假日及调休日:法定节假日以及因调休变为工作日的星期星期日,不执行尾号限行规定。尾号限行规定:周一:尾号为1和6的车辆限行。

〖肆〗 、常规限行规则 限行时间:工作日07:30 - 20:00(节假日除外),自2025年12月31日12时00分起执行。若星期星期天因法定节假日调休变更为工作日的 ,当日不实施“尾号限行 ” 。限行区域:成都市绕城高速公路(G4202)(不含)以内所有道路。
〖伍〗、成都尾号限行时间为工作日(法定节假日除外)的7:00-20:00。关于成都限行时间新规2020年9月1日及尾号为字母的规定,具体如下:限行时间:工作日的早上7:00至晚上20:00 。限行规则:根据车牌最后一位数字进行限行,尾号为英文字母的,按尾号0管理。限行尾号分为五组 ,定期轮换。
年6月成都常规限行时间为工作日7:30至20:00,重污染天气黄色预警期间为工作日6:00至22:00,具体需以官方实时政策为准 。以下为详细说明:常规限行政策根据现有信息 ,成都市常规尾号限行时间为工作日的7:30至20:00,限行范围为绕城高速公路(G4202,不含)以内所有道路。
年成都限行时间在常规情况下为工作日06:00至22:00 ,但常规尾号限行时间也有说法为工作日7:30至20:00,重污染天气黄色预警期间限行时间为工作日的06:00至22:00。以下为详细说明:常规限行时间:在常规情况下,成都的限行时间设定为工作日的06:00至22:00 。
年成都限行区域为成都市绕城高速公路(G4202)(不含)以内所有道路 ,限行时间为工作日7:30至20:00,周末及法定节假日调休的周周日不限行。限行车辆方面,涵盖所有“川A”“川G”及外地籍小型、微型载客汽车。
年成都市将对国四黄牌货车实施限行 。 限行区域与时间绕城高速(G4202 ,含)以内区域:国IV及以下排放标准的环卫车 、混凝土运输车全天24小时禁止驶入。三环路(含)至绕城高速(G4202,含)之间区域:每天7:00至19:30,禁止所有货车(含国四黄牌货车)行驶。


〖壹〗、根据新规,星期一到星期五的限行安排如下:周一限行尾号为1和6 ,周二限行尾号为2和7,周三限行尾号为3和8,周四限行尾号为4和9 ,周五限行尾号为5和0。而周六和周日则不限行 。需要注意的是,此次限行措施不仅适用于本地川A车辆,也涵盖外地籍的小型、微型载客汽车。限行时间为每天工作日的早上七点半至晚上八点。
〖贰〗 、年成都车辆尾号限行时间新规如下:限行时间:工作日的早上七点半至晚上八点 。具体来说 ,周一限行尾号为1和6的车辆,周二限行尾号为2和7的车辆,周三限行尾号为3和8的车辆 ,周四限行尾号为4和9的车辆,周五限行尾号为5和0的车辆。而周周日则不限行。
〖叁〗、年,成都市实施了新的车辆限号时间规定 ,对车主们产生了重要影响 。新规将限行时间调整为早晚高峰,即每星期一到星期五的早高峰(7:30-9:30)和晚高峰(17:00-19:00)。此外,对于因法定节假日及星期星期日调休而变为工作日的,这些日子也不执行尾号限行。
成都市锦晖西一街(交子北一路至交子北二路):限行车辆:禁止所有机动车通行 。限行时间:自2024年12月25日至2027年12月25日全天限行。货车限行 绕城高速以内:国三排放标准的货车全天禁止驶入。三环路至绕城高速之间:每天7:00-19:30禁止货车通行 。三环路以内及高新南区:每天7:00-21:00实施交通管制 ,货车通行受限。
限行时间方面,当前重污染黄色预警期间(截至2025年12月6日)是工作日的6:00至22:00;常规时间是工作日7:30至20:00,周末及法定节假日不限行 ,但调休变更为工作日的周末除外。比如2025年12月6日、7日是周周日,就不限行,且下周限行规则与本周一致。
成都限行时间为工作日7:30至20:00 ,限行范围是成都市绕城高速公路(G4202,不含绕城高速)以内所有道路 。限行时间方面,周末及法定节假日不限行 ,因调休变更为工作日的周周日同样不限行。限行范围明确为成都市绕城高速公路(G4202)以内的所有道路,但不包含绕城高速本身。
工作日限行时间为每天7:30至20:00,周末限行时间为每天9:00至20:00 。8月3日(星期日)限行尾号3和8;8月9日(星期六)限行尾号4和9;8月10日(星期日)限行尾号5和0;8月16日(星期六)限行尾号1和6;8月17日(星期日)限行尾号2和7。
限行时间:工作日的7:30—20:00。限行规则:限行车辆按照机动车号牌(含临时号牌)的最后一位阿拉伯数字分为五组 ,每两个号码为一组,每个工作日禁止一组在上述限行时间和限行区域内通行 。
发表评论
暂时没有评论,来抢沙发吧~